In COVID-19, self-quarantine is already something that many people have experienced, and therefore there is a real need for building solutions that improve the experience of quarantine.

Before getting our hands dirty for the actual building of the prototype, we need to find out the real needs of users – those in quarantine – beforehand. We performed 20 semi-structured interviews, and have found the following:

  • Most people (75%) have used a robot before and they are mostly based on text and voice (43.5% and 32.6% of the robots they used are of these formats respectively)
  • Health, Diet, Therapy and Entertainment are the key components mentioned
Health
  • Healthcare advice, body status monitoring and auto disinfection are things that users expect
  • For now, people just rely on themselves – to get health information, do the cleaning and monitor their body status
  • They wish to obtain healthcare-related information via chatbots
Diet
  • Recipe recommendations, food nutrition checks and personal diet management are needed
  • Without help, people may be relying on fast food and getting food themselves
  • So, they hope to see a chatbot offering diet recommendations and helping them build healthy eating habits
Therapy
  • Participants think that robots may allow online doctor consultation, medicine purchases, designing rehabilitation programs, or even conduct testing
  • They hope to obtain information about medicine and book consultation via chatbots
Entertainment
  • Robots may chat, sing, tell jokes and recommend movies like humans
  • Now, people are just getting these entertainments with friends, or searching for films and playing games that they know already
  • Therefore, they would like to have a chatbot offering game, movie and music recommendations

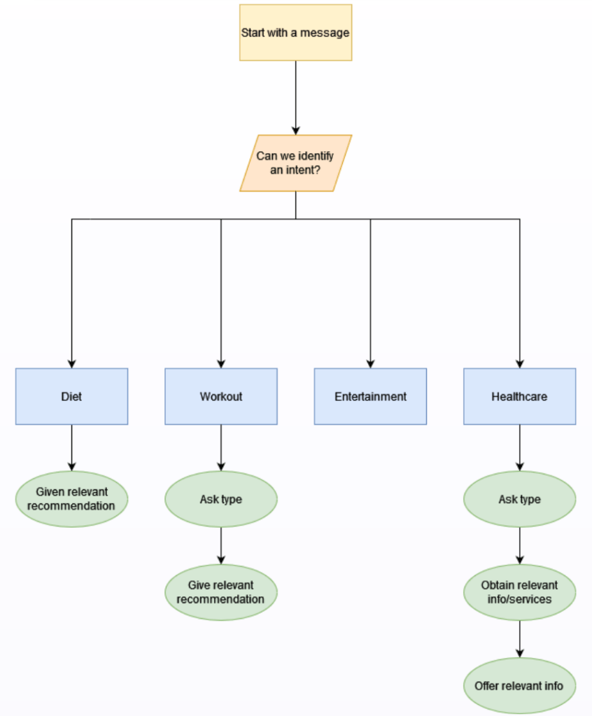
According to the result of our interviews and brainstorming, we built an HTA for the initial design of the flow of our chatbot.

We also built personas for people who tested positive for COVID, their close contacts, and those who are experiencing a lockdown.

User Group 1:

  • Positive COVID-19 nucleic acid test
  • Under self-quarantine
  • Mild COVID-19 symptoms 
  • Worried about potential sequelae
  • Seeking for health advice

User Group 2:

  • In close contact with COVID-19 suspect or someone with COVID-19
  • Home quarantine
  • No COVID-19 symptoms
  • Looking for COVID-19 related information
  • Searching for quality entertainment materials to get him/her through the quarantine period

User Group 3:

  • Normal and healthy individuals
  • Home quarantine
  • Cannot go out due to lockdowns 
  • Searching for quality entertainment materials 
  • Looking for workout programs to compensate for the gym closure 
  • Searching for meal plans and recipes to cook healthy delicacies at home

With these processes, we identified the POVs –

  1. Users want to monitor their health conditions and receive corresponding healthcare advices
  2. Users want to look for some entertainment recommendations to kill time during the quarantine period
  3. Users want to search for suitable home workout programs to compensate for the gym closure 
  4. Users want to cook healthy and delicious meals with limited ingredients on hand

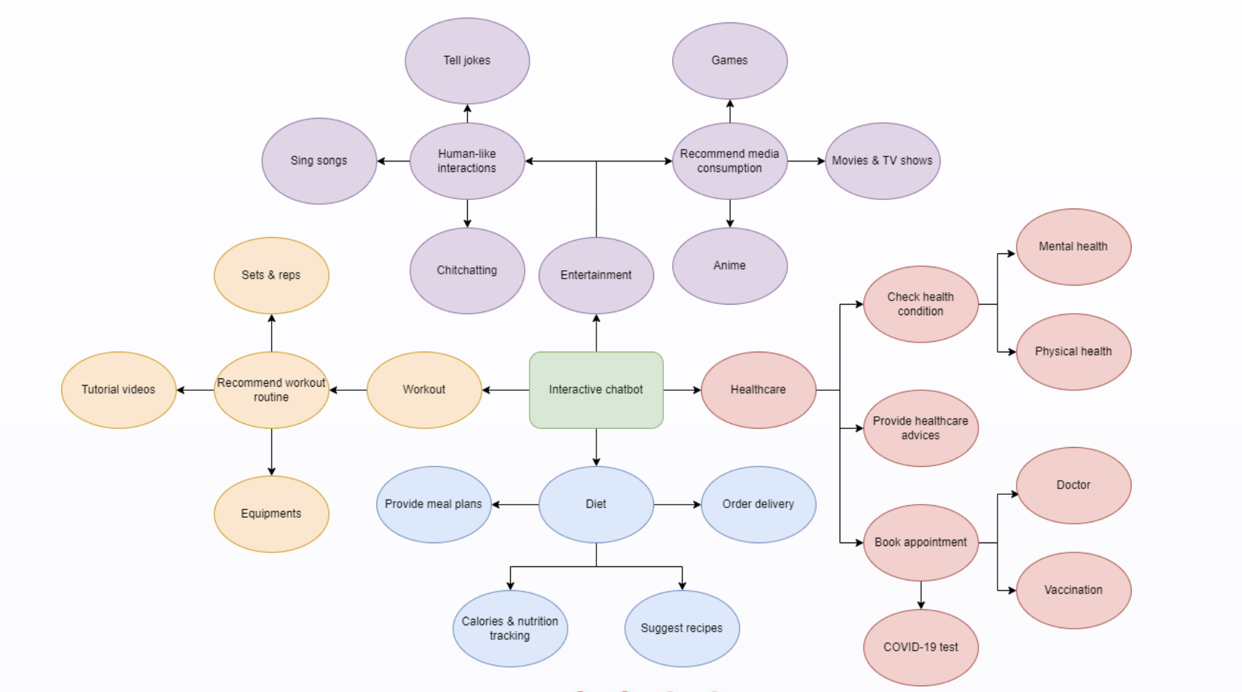
Here is a mindmap concluding the ideas we collected for our prototype. We decided to make Healthcare, Diet, Workout and Entertainment the main features for development – they are things that people in quarantine really need and can be offered in a chatbot just by text:

We then conducted speed dating with friends in HKUST to try to find out if such a design would be sufficient for an enhanced canteen experience. We received some key feedback:

  • “The idea is great! It is like an all-in-one chatbot and I can chat and joke around with it. This is so nice!!”
  • “Wow, this is so creative! And I think it will be even better if we can save the recipes to our phone or computer :)”
  • “When I was going through self-quarantine, I really need some workout suggestions at home”
Live demonstration and testing with one of the real users – Krystal Tam

Further feedback we received there shows that all the ideas for different functions, such as the chat, jokes and workouts recommendations are receiving positive responses. The fact that our bot can help eliminate the need of searching on different platforms one by one is particularly attractive. Yet, we were also recommended that news searching and chat history can be offered.

We will be using RASA and JavaScript as major tools for implentation. RASA, being a powerful framework for machine-learning-based chatbot construction, allows developers to use the very easy-to-understand syntax to build a reliable chatbot. Together with JavaScript and its frameworks, they allow the simple but productive development of a working prototype.