Ada Kong
  • About
  • Projects
  • Contact

PartyBoom

Party Room Booking App

Project Type
Academic – HKUST COMP4521 Final Project

Project Duration
1 Month

My Role
UX/UI Designer, Frontend Developer

UI Design Tool
Figma

Development Tool
Flutter

Database Management
Firebase

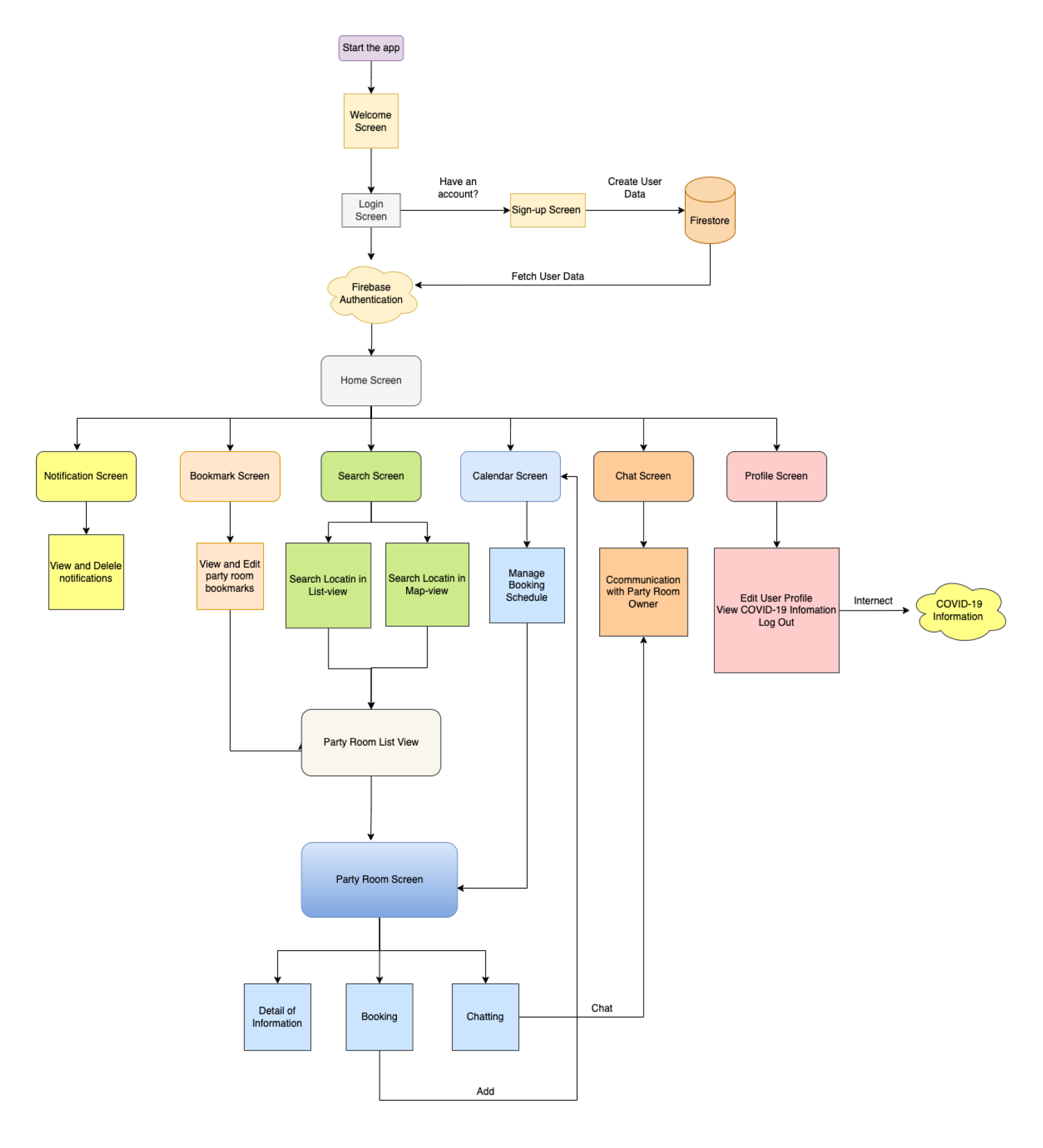
User Flow

UI Design

Demo Video

↻ Back to Projects

Ada Kong


kongskwan@gmail.com / +44 7752 286970

  • LinkedIn
  • Instagram
 

Loading Comments...
 

      • Ada Kong
      • Sign up
      • Log in
      • Copy shortlink
      • Report this content
      • Manage subscriptions